CST - Class Shape Transformation
Theory to Practice - A Tutorial on CST representation.
Class Shape Transformation (CST) is a classical approach popularly used for parameterizing airfoil
and wing shapes though it is quite general and can also be used to represent other aircraft
components. It uses class functions and shape functions to parameterize shapes. The class
function decides the family of shapes and the shape function provides expressivity to fit
different shapes within that class and also the ability to directly control key geometry parameters
such as leading edge radius, trailing edge boattail angle, and closure to a specified aft thickness.
In this tutorial, we walk through the theory behind the CST representation and how to actually use
their geodiff implementation in practice.
# Basic Imports
import matplotlib.pyplot as plt
import torch
from geodiff.cst import CST
from geodiff.loss_functions.chamfer import ChamferLoss
from assets.utils import square, normalize_0_to_1Theoretical Background¶
The CST representation works by combining class functions and shape functions. The shape is represented by the following equations Kulfan & Bussoletti, 2006:
where, . and are the ordinates of the upper and lower surfaces of the geometry. is the class function:
specified by exponents and . and are the shape functions for the upper and lower surfaces described by:
where the element shape functions are the Bernstein basis polynomials [1] of degree :
and are trailing-edge offsets that govern the trailing-edge thickness, specifically:
Note that, we define both quantities to be positive always, this allows us to compute the thickness at the trailing edge simply as since the class function at vanishes.
Implementation using geodiff¶
We now look at how geodiff allows us to easily use the CST parameterization to represent shapes.
The CST class initializer and its expected arguments are shown below:
def __init__(
self,
n1: float = 0.5,
n2: float = 1.0,
upper_basis_count: int = 9,
lower_basis_count: int = 9,
upper_te_thickness: float = 0.0,
lower_te_thickness: float = 0.0,
) -> None:To construct a CST object, we may supply:
Class function exponents
n_1andn_2.Shape function basis count for the upper and lower surfaces. The degree of the Bernstein polynomial used will be one less than the basis count.
Trailing edge thicknesses for the upper and lower surfaces.
Fitting Shapes¶
We will use a square as our target geometry. We then use the ChamferLoss to compute the geometric
difference loss between the target shape and the shape represented by our CST parameterization.
Since the implementation is written in PyTorch we can use the autograd capabilities to compute the
gradients of the loss w.r.t. the CST shape function coefficients and use an optimizer to modify our
geometry.
We start by obtaining points on our shapes and normalizing them appropriately such that as assumed by the implementation.
# Get points on a square (curve to fit)
num_pts = 1000
X_square = square(num_pts)
# For CST x values should lie in the range [0, 1]
X_square = normalize_0_to_1(X_square)We now create a CST object by specifying the class function exponents, the basis function counts
and the trailing edge thicknesses.
# Create a CST object
cst = CST(
n1 = 0.5,
n2 = 0.5,
upper_basis_count = 12,
lower_basis_count = 12,
upper_te_thickness = 0,
lower_te_thickness = 0
)We use the ChamferLoss provided by geodiff to compute a geometric loss between the target shape
and the shape represented by the CST object. PyTorch’s autograd capabilities then allow us to
compute gradients of the loss w.r.t. the CST shape function coefficients and modify them to fit the
target shape.
# Train the CST parameters to fit the square
loss_fn = ChamferLoss()
learning_rate = 0.001
epochs = 1000
print_cost_every = 200
Y_train = X_square
optimizer = torch.optim.Adam(cst.parameters(), lr = learning_rate)
scheduler = torch.optim.lr_scheduler.ReduceLROnPlateau(optimizer, factor = 0.99)
for epoch in range(epochs):
Y_model = cst(num_pts = num_pts)
Y_model = torch.vstack([Y_model[0], Y_model[1]])
loss = loss_fn(Y_model, Y_train)
loss.backward()
optimizer.step()
optimizer.zero_grad()
scheduler.step(loss.item())
if epoch == 0 or (epoch + 1) % print_cost_every == 0:
num_digits = len(str(epochs))
print(f'Epoch: [{epoch + 1:{num_digits}}/{epochs}]. Loss: {loss.item():11.6f}')Epoch: [ 1/1000]. Loss: 0.012038
Epoch: [ 200/1000]. Loss: 0.006183
Epoch: [ 400/1000]. Loss: 0.003808
Epoch: [ 600/1000]. Loss: 0.002843
Epoch: [ 800/1000]. Loss: 0.002256
Epoch: [1000/1000]. Loss: 0.001787
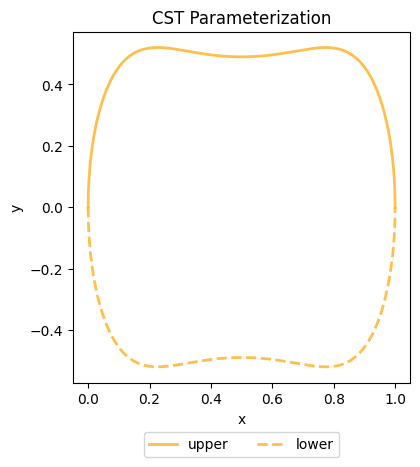
We can now visualize the shape represented by our CST object using its visualize method.
# Visualize the fitted CST shape
fig, ax = cst.visualize(num_pts = num_pts)
plt.tight_layout()
plt.show()
Bernstein basis polynomials are basis functions that form a partition of unity. The Bernstein basis polynomials of degree are defined as:
where is a binomial coefficient.
- Kulfan, B., & Bussoletti, J. (2006). “ Fundamental” parameteric geometry representations for aircraft component shapes. 11th AIAA/ISSMO Multidisciplinary Analysis and Optimization Conference, 6948.